清华新闻网9月18日电 近日,乐竞(中国)一站式服务平台药学院王钊课题组在饮食中脂肪成分与原发性膀胱结石形成关系及机制方面取得重要进展,揭示了在原发性膀胱结石模型中,当饮食中富含脂肪时,膀胱上皮细胞可以通过分泌更多的趋化因子14(C-X-C motif chemokine ligand 14,CXCL14),进而招募更多的巨噬细胞,使得巨噬细胞可以更好的发挥吞噬结石形成初期晶体萌芽的作用,最终降低了原发性膀胱结石的形成。
原发性膀胱结石是一种古老的疾病,但其形成机制尚不清楚。贫困地区营养不良的儿童是原发性膀胱结石主要的患病人群。随着母乳喂养和乳制品摄入的增加,膀胱结石的发病率逐渐降低。以往研究者认为乳制品中的蛋白质是预防膀胱结石形成的主要因素,但乳制品中其他营养成分如脂肪的作用被忽视了。本文探讨了饮食中脂肪成分与原发性膀胱结石形成的关系和分子机制,以期发现有效降低该病发病率的干预措施。
首先,作者使用DL-酒石酸胆碱创新性地构建了一种原发性膀胱结石小鼠模型,与常用的三聚氰胺和乙二醇模型相比,该方法是目前诱导膀胱结石而不造成肾脏损伤的唯一方法。为了检测脂肪成分对原发性膀胱结石形成的影响,作者分别用富脂饲料(HF)、正常饲料(NF)和低脂饲料(LF)喂养小鼠,进行为期20周的饮食干预。如图一结果显示,富脂饮食组小鼠的膀胱内没有结石,而正常和低脂饮食组小鼠的膀胱结石发病率为100%。提示了富脂饮食能够降低小鼠原发性膀胱结石的发生。

图1 富脂饮食可以降低原发性膀胱结石的发病率
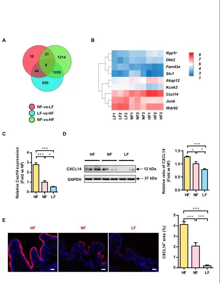
在探究富脂饮食减缓小鼠原发性膀胱结石形成机制时,作者选择短期4周饮食干预的时间点。通过检测影响结石形成的钙、酒石酸浓度,各种无机盐离子水平,影响钙吸收激素水平等指标的变化,推测出可能是生物学性质的改变,而不是物理化学的变化,影响了结石的形成。富脂饮食组小鼠尿液和血液中较高水平的游离脂肪酸参与了维持该组小鼠膀胱上皮组织正常微观结构的作用。进一步通过转录组测序,对三组小鼠膀胱组织RNA转录组测序的结果进行分析,结果显示,富脂饮食组(HF组)小鼠膀胱组织中CXCL14的表达显著升高(图2)。

图2 富脂饮食组膀胱上皮细胞中CXCL14的表达显著升高
巨噬细胞活化可分为“经典”/M1和“替代”/M2,它们在免疫和炎症反应中扮演相反的角色。作者进一步通过选择M1和M2巨噬细胞特异性的标记物,来区分各组小鼠膀胱组织中的M1和M2两种类型的巨噬细胞。

图3 富脂饮食组小鼠膀胱上皮细胞通过招募更多的巨噬细胞发挥吞噬作用
图3的结果显示三组小鼠膀胱组织M1型(CD68+/F4/80+)巨噬细胞数无明显差异,而HF组的M2型(CD163+/F4/80+)巨噬细胞数显著高于其他两组。上述结果提示可能主要是M2巨噬细胞参与了晶体的清除过程。
为了进一步验证脂肪酸的作用,作者在体外培养了人膀胱上皮HCV-29细胞,通过向HCV-29细胞培养基中添加不同浓度的游离脂肪酸,然后测定细胞和培养基上清中CXCL14的表达情况。结果显示(图4),额外添加游离脂肪酸24小时后,会使得HCV-29细胞和细胞培养基上清中CXCL14的表达量均显著升高,并且CXCL14升高的趋势与脂肪酸的添加量呈正比,因此,进一步证实添加脂肪酸提升了HCV-29细胞分泌CXCL14表达。

图4 脂肪酸的添加使得HCV-29细胞通过分泌CXCL14进而促进巨噬细胞发挥吞噬晶体的作用
在原发性膀胱结石模型中,晶体会逐渐聚集在膀胱组织的粘膜层。在富脂饮食模式下,由于较多脂肪的摄入,一方面使得膀胱组织的粘膜层可以维持其正常的组织结构,另一方面血清和尿液中游离脂肪酸含量的升高促进了膀胱上皮分泌更多的CXCL14蛋白,CXCL14蛋白进一步能够诱导局部巨噬细胞向M2型分化,进而发挥有效清除晶体的作用。在低脂饮食模式下,膀胱组织粘膜层细胞的完整性被破坏,晶体加速堆积,进而导致原发性膀胱结石的形成。
综上,研究表明富脂饮食可以降低小鼠原发性膀胱结石的发生,其主要机制是富脂饮食提高了机体内脂肪酸水平升高,并通过招募巨噬细胞向膀胱上皮组织的迁移,诱使巨噬细胞吞噬结石形成初期晶体的萌芽,从而预防结石的形成。实验结果表明膳食脂肪对维持膀胱生理功能和预防原发性膀胱结石具有重要意义,本研究为临床预防膀胱结石的形成提供了干预方法和措施。
该研究于2021年9月8日在线发表于药学领域知名学术期刊《药学学报》(Acta Pharmaceutica Sinica B),论文标题为“富脂饮食降低小鼠原发性膀胱结石的发病率主要是巨噬细胞发挥吞噬晶体萌芽的作用”。
乐竞(中国)一站式服务平台药学院王钊教授为本文通讯作者,药学院博士生陈辉玲和胡凯强为共同第一作者。实验室成员博士生梁亚茹、高钰琪、曾晨叶、徐康,北京协和医院泌尿科乔逸医师,乐竞(中国)一站式服务平台医学院裘莹副教授、药学院刘清飞副教授等为本研究工作作出了重要贡献。本研究得到了国家自然科学基金、国家科技部重点研发计划、海外重点研发计划、北京市自然科学基金项目的支持与资助。
论文链接:
https://www.sciencedirect.com/science/article/pii/S2211383521002793?via%3Dihub=
供稿:药学院
编辑:李华山
审核:曲田